Spain is located on the Iberian Peninsula in southwestern Europe, at the junction of Europe and Africa. It borders Portugal to the west, the Bay of Biscay to the north, France and Andorra to the northeast, and Morocco in Africa across the Strait of Gibraltar to the south.
Spain's central Meseta Plateau has a continental climate; the north and northwest have an oceanic climate; and the south and the Mediterranean coast have a subtropical or Mediterranean climate. Spain has four distinct seasons. The coldest months are January and February, with average temperatures ranging from 8-13°C in the east and south and 2-10°C in the north. The hottest month is August, with average temperatures ranging from 24-36°C in the east and south and 16-21°C in the north.
The best travel seasons to Spain are May-June and September, when the climate is warm and suitable. The temperature in southern Spain is also warm in April and October, which is also very suitable for travel.
PS. As the highest summer temperatures in Europe have been rising year by year in recent years, Spain, which used to have relatively hot summers, even exceeded 40 degrees Celsius in July and August this year.
Spain is part of the Schengen Area. Holders of ordinary Chinese passports for private travel are required to apply for a Spanish Schengen visa. Currently, visa centers are available in the following cities in China: Beijing, Shanghai, Guangzhou, Wuhan, Chengdu, Shenyang, Hangzhou, Fuzhou, Kunming, Shenzhen, Chongqing, Changsha, and Xi'an.
The visa process is as follows:
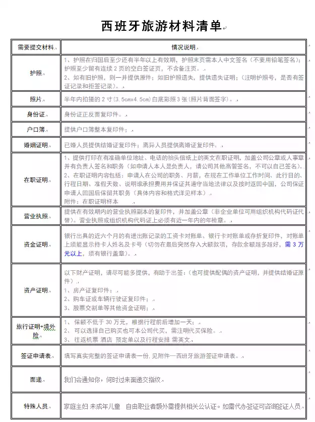
1. Prepare the required documents (see the list below). Please refer to the Spanish Visa Application Center for specific documents: https://china.blsspainvisa.com/chinese/

2. Apply for an appointment
(Advance application required)
3. Submit documents - Bring all documents and cash to the visa center where you have made an appointment to submit the documents and have your fingerprints taken (an interview may be required).
Beijing Spain Visa Application Centre
Address: Room 1006, Building 1, Kunsha Center, No. 16 Xinyuanli Road, Chaoyang District, Beijing
Tel: +86 4006063966
Email: info.bjs@blshelpline.com
Shanghai Spain Visa Application Centre
Address: Room H, 24th Floor, World Plaza, 855 Pudong South Road, Pudong New Area, Shanghai
Tel: +86 4006063966
Email: info.sha@blshelpline.com
Address of Guangzhou Spanish Visa Application Centre: Room 1001, North Tower, R&F Yingli Building, No. 3 Huaqiang Road, Tianhe District, Guangzhou
Tel: +86 4006063966
Email: info.can@blshelpline.com
Address of the Spanish Visa Application Centre in Hangzhou: Room 2005, Jiade Plaza, No. 118 Qingchun Road, Xiacheng District, Hangzhou, Zhejiang Province
Tel: +86 4006063966
Email: info.hgh@blshelpline.com / feedback.hgh@blshelpline.com
For the addresses of Spanish Visa Application Centres in other cities, please visit the official website of the Spanish Visa Application Centre:
https://china.blsspainvisa.com/chinese/contact.php
4. Wait for the visa result and collect your passport after the visa is issued
You can collect your passport in person, have it sent by courier, or have someone else collect it on your behalf.
The person who receives the visa must provide the payment receipt and a copy of the first and last pages of the passport with the Spanish Visa Application Center stamp
Additional fees will be charged when submitting the documents
If someone else collects the passport on your behalf, they need to provide an additional power of attorney, which needs to indicate the name, ID number and other information of the passport recipient. It needs to be signed by both the applicant and the recipient. The passport recipient must bring the original and a copy of his or her ID card or passport.
Spain is located in the Eurozone, and the Euro is the common currency throughout the country. The current exchange rate is approximately 1:7.8 (the recent exchange rate is really disappointing...). The consumption level in Spain varies by city and season. Popular tourist cities like Barcelona have relatively high consumption levels.
There are many ATMs in Spain that accept UnionPay cards for cash withdrawals. VISA or MASTER credit cards can be used in most stores and hotels across the country, and even in some small supermarkets and markets. Therefore, it is recommended to carry less cash when traveling to avoid theft and excessive losses.
International flights:
There are numerous flights and airlines available to travel to Spain from China. Beijing, Shanghai, Guangzhou, and other cities offer direct flights to Madrid and Barcelona, as well as connecting flights to other European countries. For international flights, the main airports in Spain are Madrid Barajas Airport (MAD) and Barcelona El Prat Airport (BCN).
Domestic flights:
The main flights within Spain are Iberia Airlines, Air Europa and Vueling Airlines.
Domestic trains:
Spanish railways are connected to the European railway network, and you can take trains to major European cities. Railways in Spain radiate out to major cities from Madrid. The main railway operator is Renfe, and the website is: www.renfe.es. It is recommended to plan your purchases in advance to get the most cost-effective tickets.
Domestic long-distance buses:
For long-distance buses between major cities, please visit the official website of Alsa: http://www.avanzabus.com
Daibus mainly operates long-distance bus routes in southern Spain: http://www.daibus.es
Phone Cards: Vodafone and Orange are the main telecom operators in Spain. If you want to apply for a local phone card, you can do so at a local service center with your passport. You can also activate international roaming services directly in Spain.
Wi-Fi: Internet penetration in Spain is very high, and most hotels offer free Wi-Fi. In major cities like Barcelona and Madrid, many cafes and restaurants also offer free Wi-Fi. You can also choose to rent a pocket Wi-Fi in advance.
Spanish is the official language of Spain and the second most spoken language in the world, second only to English. In some popular tourist cities, most people speak some English, and service workers can generally communicate in English. However, overall, English proficiency is low nationwide. Therefore, it's essential to master some basic Spanish before your trip.
If you're a true architecture enthusiast, Spain is a feast for your eyes, and Barcelona is undoubtedly the main course. Under the helm of the "genius chef" Antonio Gaudí, Barcelona is full of eye-catching ingenuity, which has also forged the city's artistic soul.
Park Güell
Park Güell was originally designed as an upscale residential area to attract high-end residents, but the project was ultimately abandoned due to its design being considered too unconventional at the time and various other factors. Construction on the "Village Güell," which began in 1903, eventually became Park Güell in 1914.
Address: Carrer Olot, 7, Barcelona
Website: http://www.parkguell.cat/
Tickets: 8 euros for adults, free for children under 6 years old, 5.6 euros for children aged 7-12, seniors over 65 years old, and people with disabilities and their accompanying persons
Sagrada Familia Cathedral
Construction on the Sagrada Familia began in 1882, but it remains unfinished. It's the only unfinished building in the world to be designated a World Heritage Site. This work embodied the heart and soul of Gaudí's life. Its ingenious use of geometry, mastery of light, and intricate details and artistry make it a truly unique church, a marvel at the beauty of architecture, not just its cold, solemn grandeur. Gaudí took over the reins of the Sagrada Familia in 1883, and this work is his final work. "There's nothing to regret, because future generations will always carry on the legacy, and what needs to be preserved forever is the spirit of this work."
Address: Carrer de Mallorca 401, Barcelona
Website: http://www.sagradafamilia.org/
Tickets: Church tour: 15 euros; Church tour + audio guide (available in Chinese): 22 euros; Church tour + tower climbing + audio guide: 29 euros; Church tour with expert guide: 24 euros


Casa Batlló & Casa Milà
Adhering to Gaudi's consistent design concept, the entire building has no harsh lines and edges, but soft lines that conform to ergonomics. Casa Batlló was inspired by the Spanish legend of St. George slaying the dragon and saving the princess.
Casa Batlló Address: Passeig de Gràcia, 43
Website: http://bateyo.com
Tickets: Adults 24.5€, Students/7-18 years old/over 65 years old 21.5€, Children under 7 years old free
Casa Milà Address: Provença, 261-265, 08008 Barcelona
Website: https://www.lapedrera.com/ca/home
Tickets: 25 euros for adults, 14 euros for children aged 7-12, 19 euros for people with disabilities and those over 65, free for children aged 7 and under


For the average person, a trip to Spain is more about enjoying the sunshine, architecture, and delicious food. But for true football fans, a trip to Spain is nothing short of a pilgrimage. Whether it's Barcelona's Camp Nou or Real Madrid's Santiago Bernabéu, standing in the stands of these two world-class teams, stepping into the players' locker rooms, or even watching a game with fans from all over the world is an exhilarating experience.
Camp Nou
Address: Aristides Maillol, 12-18, Barcelona
Website: http://www.fcbarcelona.com/camp-nou
Tickets: Prices for the competition range from 8 to 100 euros or more, see the official website for ticket prices; adults 23 euros, children aged 6-13 and seniors over 70 18 euros, infants 0-5 years old free

Santiago Bernabéu Stadium
Address: Av. Concha Espina, 1 Madrid
Website: http://www.realmadrid.com/zh
Admission: €24; children under 14 €18


In addition to football, many people often don’t know that there is another way to make a pilgrimage in Spain, which is to set foot in the Galician Highlands, “God’s Land”, follow the footsteps of predecessors, and complete the 100KM Camino de Santiago.


The Camino de Santiago, first introduced in the 9th century, is considered Europe's earliest cultural travel guide. Legend has it that after Saint James (Santiago, Spanish for "Santiago"), one of Jesus' twelve apostles, was martyred in Jerusalem, his remains were brought back to Spain for burial. His coffin was placed in Santiago, where priests performed a holy burial. The route from the French border to Santiago de Compostela became the forerunner of the Camino de Santiago. Today, the Camino de Santiago transcends religious significance; it is a journey of faith that blends natural beauty, history, and culture. It is considered one of the three major Christian pilgrimage routes, along with the routes to the Vatican and Jerusalem.
The most representative dance of passionate Spain is Flamenco. As the quintessence of Spain, Flamenco originates from the fusion of Gypsy culture and Andalusian folk culture. Flamenco can be seen in many places in Spain, but the most authentic one is undoubtedly in Seville, the hometown of Flamenco. Many bars offer Flamenco performances in the evening, and sometimes you can even enjoy the passionate dance music on the street.

You may have played the mobile version of Monument Valley and been captivated by its exquisite graphics, captivating background music, fun and accessible gameplay, and ubiquitous ingenuity. But have you ever considered that all of this is a replica of the real world? Yes, this place actually exists in the small town of Calpe on the east coast of Spain. Its real-life name is La Muralla Roja (The Red Wall), and it was designed by the renowned Spanish architect Recardo Bofill.


Unfortunately, this place is a residential community with a gate, and it is not open to the public. If you want to enter, you need to contact the property in advance to apply for a visit, but this method is not very reliable. For the sake of privacy protection of residents, the property may not approve your application, and even if it is approved, you can only visit specific areas. If you want to fully explore this place, you can only stay in the B&B in this community. The B&Bs here can be found on websites such as booking and airbnb, but most of them require a minimum stay of 3 days. Although this sounds a bit unhumane, most people only need to take a look at this building from the second dimension and forget that it is not worth it.

No matter which country you go to, if you only look at the cities you can only understand the surface but not dig deep into its connotation. Fortunately, the small towns in Spain are full of surprises.
【Ancient Capital】Toledo
Although Toledo is a small town near Madrid with a population of less than 60,000 today, it was the capital of the Kingdom of Castile during Roman times. Its well-preserved historical and cultural heritage is Toledo's calling card, where you can experience authentic Spanish style from ancient times to the present day.

【Castle in the Sky】Ronda
Most people first get to know this city because this ancient town is the birthplace of Spanish bullfighting, but those who come here are deeply attracted by the romance of this city. Hemingway called it "the best place for a honeymoon or elopement." The small town of Ronda, built on the cliff, is worth spending a leisurely day or two here.

Many Chinese travelers who travel to Europe often encounter a dilemma: bread and steak are fine for one or two meals, but eating them over a long period of time is a torture for our Chinese stomachs. However, Spain can be said to have saved many people from their "Western food phobia". Compared with other places in Europe, Spanish food is really wonderful.
Seafood Rice
If Spanish cuisine had a signature dish, it would definitely be paella. The sight of a pot of golden rice, adorned with lobster, mussels, cuttlefish, and other seafood makes your mouth water. However, the original paella didn't actually contain seafood; the main ingredients were vegetables and various meats (chicken, rabbit). It was only later that the paella itself evolved, along with a host of other varieties like cuttlefish paella, sausage paella, and pork paella.
Ham
Spanish ham is another hallmark of Spanish cuisine. It is divided into Iberian ham and Serrano ham. Iberian ham is made from purebred black-hoofed Spanish pigs, while Serrano ham is made from white pigs or other mixed-blood pigs. Iberian ham is considered the "nobleman of hams," due to its more elaborate production methods and higher price. Furthermore, it is divided into various grades based on the pig breed, feed, and curing method.
Tapas & Sangria
If paella and jamón are the stars of Spanish cuisine, then tapas are the everyday heroes of the street. Rather than being a single dish, tapas refers to a wide variety of small bites, perfect for enjoying with friends in a crowded cantina, ditching all the formalities, and simply grabbing food with your hands, accompanied by a refreshing glass of sangria.

