What comes to mind when you mention Antarctica?
Is it to cross the shipwreck-ridden Cape Horn and face the turbulent waves of the Drake Passage?
Is it to watch groups of penguins lining up to jump into the sea, listen to the sound of glaciers breaking and melting, and sigh at the whales rolling and falling in the waves?
Or hug your loved one and watch the sunrise and sunset at the southernmost tip of the world surrounded by snow?



For those who don’t know much about it, Antarctica is probably a very niche topic, but in recent years, with the promotion of social media, polar tourism has planted the seeds of growth in the hearts of many people.
According to statistics, nearly 1,500 Chinese tourists will visit Antarctica in 2023, and this number is expected to rise in the future. Although Antarctica is far away, getting there is not as difficult as you might imagine; it does require time and money.
In this article, I'll briefly explain the cost of traveling to Antarctica, both in terms of time and money, and how to save time choosing a cruise. No need to search online for guides; this article will do the trick!
What everyone is most concerned about is how much does it cost to travel to Antarctica? I have divided it into three categories.

(Fly from the starting point to the cruise ship boarding point, not the Antarctic plane tour)
Traveling to Antarctica generally starts in Ushuaia, Argentina (via the Drake Passage), but you first need to fly to Buenos Aires, Argentina's capital, which takes 35-45 hours (including transfers). There are several common transfer points:
①Transfer in East Africa: You can choose to transfer via Ethiopian Airlines (Ethiopian Airlines), which generally has the best cost-effectiveness and a moderate transfer time, sometimes only requiring a few hours of waiting.
② Transit in the United States: You can choose to transit through American Airlines or United Airlines. The planes are comfortable, the food is good, and the transit time is short. However, it is difficult to obtain a US visa and you need to make an appointment in advance.
③Transfer in Europe: You can choose to transfer through "KLM (Amsterdam)" or "TAP (Lisbon)", which are more common, with slightly longer transfer time and moderate prices.
Economy class prices for individual travelers generally range from 15,000 to 30,000 yuan, while business class prices range from 80,000 to 90,000 yuan. This is the most important expense before traveling to Antarctica.

This is the largest expense on an Antarctic cruise. The good thing is that it's generally all-inclusive, so you don't have to pay once for anything else. Factors like when you book your cruise, the cabin you choose, the carrier's discounts, and the itinerary will all affect your cost, and the cost can vary significantly depending on your choice. The following article will provide some specific options for your reference. This is also the area that requires the most time and effort to understand and consider.

Compared with the previous two expenses, the visa fees for transiting through various countries, the hotel accommodation, tickets, meals, etc., these are considered normal consumer expenses.

As you can see from the picture below, the travel season to Antarctica is mainly concentrated from November to March of the following year. If you are sure you want to go to Antarctica, you need to book a cruise as early as possible.

On the one hand, good boats are in high demand, or some discounted boats offer early discounts, saving you money. On the other hand, prices tend to rise as sailing approaches, especially during peak season. Additionally, you might find opportunities to snag a "last-minute ticket," but this requires significant time and effort to overcome information gaps and investment, and the chances of successfully securing a deal are uncertain. You'll need to weigh the costs yourself.

Choosing a ship can be overwhelming. You don't need to know everything, but there are three basic categories for Antarctic cruises: C1 (13-200 passengers), C2 (201-500 passengers), and CR (over 500 passengers).

In terms of the number of ships, there are more Class C1 ships than the other two, and we recommend Class C1 cruise ships.
Landing regulations in Antarctica limit one ship to a single landing site at a time, and the number of passengers per landing cannot exceed 100. Therefore, if you're on a 100-passenger ship, weather permitting, you can land in the morning or afternoon, with each visit lasting 2-3 hours. Therefore, a C1 cruise ship is more suitable for travelers seeking flexibility and a wider range of landing experiences.

As for booking cabins, that's pretty straightforward. The higher the cabin class, the higher the price. The cabin types are shown in the image below. Cabins with direct views of the sea or spacious balconies are naturally more expensive. Whether you can enjoy the scenery from your cabin in Antarctica is crucial to your overall experience.
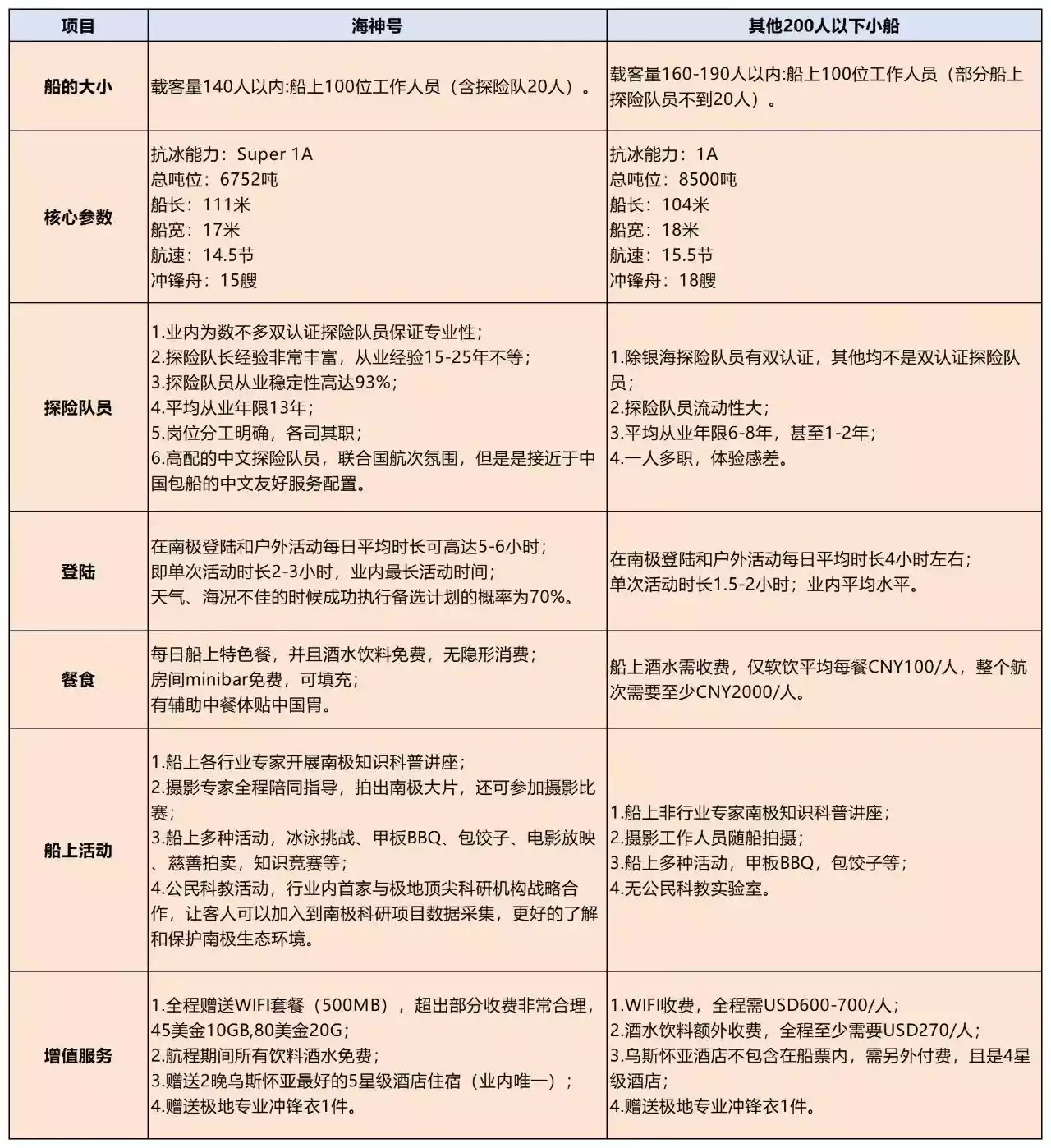
Finally, we come to the most important part of this article - Poseidon. Why do I recommend you take Poseidon to Antarctica? Let me explain in detail:
Construction time: 1991; reconstruction time: 2019; upgrade completion time: 2021. It is an old ship with new renovation.

Strongest ice resistance level: Poseidon has the highest international polar water navigation ship code (6) and 1A ship ice resistance level, creating a core adventure experience, going deep into the heart of the bay area, with more landing point options and more outdoor adventure opportunities!
Small luxury Antarctic expedition ship: upgraded with large ship facilities while retaining the small ship experience, with a passenger capacity of 138 people, 15 assault boats, efficient and convenient landing and cruising, allowing you to enjoy the ultimate time on shore.
A luxurious expedition team will escort you: 20 professional expedition members with an average of more than 10 years of experience in Antarctica, and each voyage is equipped with Chinese bilingual service.
Exquisite dining and personalized service: starting from suites of 19 square meters, with a customer service ratio of 1.5:1 and rich and spacious entertainment facilities area, we provide you with more considerate and thoughtful service.

All-inclusive service: accommodation in a five-star hotel in Ushuaia, professional jackets, all drinks on board, room mini bar, Wi-Fi package, and toiletries are all included.

Based on the following table, you will have a more intuitive understanding of the advantages of Poseidon~

D1 Board the ship and depart Ushuaia
D2 Cross the Drake Passage
D3 Cross the Drake Passage
D4 Arrive at Antarctica and begin landing
D5 Landing at a landing point according to weather conditions
D6 Landing at a landing point
according to weather conditions D7 Landing at a landing point
according to weather conditions D8 Landing at a landing point according to weather conditions
D9 Return and sail at sea
D10 Return and sail at sea
D11 Arrive at Ushuaia
Restaurants and bars


Outdoor restaurant

Lecture Hall

Lounge

Library & Sauna & Gym

Basic Information
30.8㎡, with 5.4㎡ balcony, seven-deck equipment
* Air conditioning, 1 picture window, 2 chairs, 1 small table, electrical socket (220V/50Hz)
*1 chair, 1 sofa, 1 sofa, 4 wardrobes (safes)
*1 desk, 1 extendable round table
* Bedside tables and lamps, hangers and mirrors, hairdryer, TV, refrigerator, telephone
*1 king-size bed (1.8*2m)


Basic Information
*21.1㎡, with 3.6-5.3㎡ balcony, six-deck equipment air conditioning, 2 chairs, 1 small table, power socket (220V/50Hz)
*2 chairs, 4-6 wardrobes (safes), 1 large round table with a desk
* Bedside tables and lamps, hangers and mirrors, hairdryer, TV, refrigerator, telephone
* King bed (1.8*2m) or twin beds (0.9*2m) (some twin beds are attached to the floor and cannot be changed)



Basic Information
*18.6㎡, viewing windows, fourth and fifth deck equipment
* Air conditioning, one square window, one electrical outlet (220V/50Hz), one chair, one sofa (two chairs and no sofa in the fifth deck room)
* 4 wardrobes (safes), 1 desk, 1 round table, bedside tables and table lamps
* Clothes hangers and mirror, hairdryer, telephone, TV, refrigerator
* King bed (1.8*2m) or twin beds (0.9*2m)


Basic Information
*17.5㎡, 2 viewing portholes, three-deck equipment
* Air conditioning, two portholes, electrical socket (220V/50Hz)
*1 chair, 1 sofa, 4 wardrobes (safes)
* 1 desk, 1 round table, bedside table with lamp, hangers and mirror, hairdryer, telephone, TV, refrigerator


Basic Information
*17.5㎡, square viewing window, four decks
* Air conditioning, electrical socket (220V/50Hz), 3 chairs, 4 wardrobes (safes), 1 desk, 1 round table
* Bedside tables and lamps, hangers and mirrors, hairdryer, TV, refrigerator, telephone
*3 single beds (0.9*2m)

I'm quite picky about Antarctic itineraries and services. I look not only at price but also at the quality of hardware and software. The expedition team members on the Poseidon are all talented, and the value for money is incredible in every way!
💥Everyone is curious about this mysterious and tranquil continent, and a variety of questions are coming in.
🙋♂️Where do I need a visa to Antarctica?
🙋♀How should I dress comfortably in Antarctica?
🙋♂️How can I stay in touch with the outside world in Antarctica?
🙋♀What is the daily schedule for the Antarctic expedition team?
🤗Based on your feedback, we've prepared an "Antarctic Q&A" and answered 15 of our most frequently asked questions. We hope this helps anyone interested in visiting Antarctica!
I appreciate you reading this. Please continue to maintain your interest in Antarctica. I believe that one day you will reach the southernmost tip of the earth!