🗻
"Who can claim Mount Fuji for their own possession based on love?"
But you can climb to the top yourself and touch this miracle!

Mount Fuji is open only for 70 days a year (from early July to September 10th).
A limited summer gift from Japan to the world
Japan's highest peak (3,776 meters) and a World Cultural Heritage site
Mountaineering policies have been updated starting this year. Do you want to unlock achievements?
Please keep this nanny-level Amway + strategy


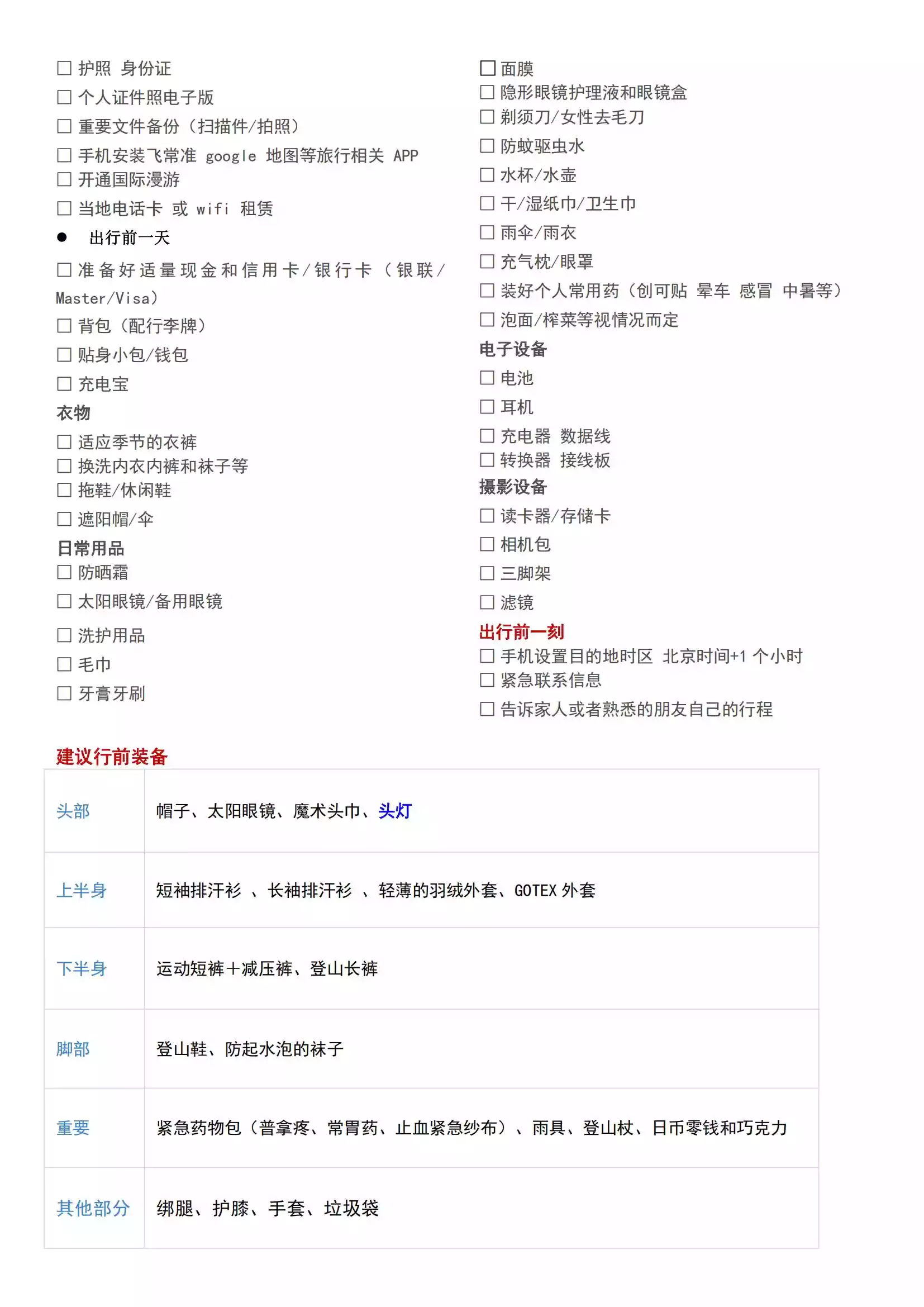
Why do Japanese people love Mount Fuji so much? A friend who lived in Japan for many years told me that Mount Fuji is Japan's highest peak, renowned for its reputation, and not too difficult to reach. As long as you're healthy and diligent, you can successfully climb it! Therefore, nearly every Japanese person wants to climb it at least once in their lifetime, and many avid climbers even do it every year.

What’s even more interesting is that in Japan’s cultural tradition, mountains are a symbol of religion. The Japanese regard mountains as the “body of God”. Mountaineering is not just a sport, but also a highest form of worship.

“一生に一次は富士山に登れ” translates to: One must climb Mount Fuji once in his life, just like the saying “He who has not climbed the Great Wall is not a true man” and the Chinese people’s sense of belonging to the “Kailashanpoqi” pilgrimage, climbing Mount Fuji is a symbol of the Japanese people’s spiritual maturity and a collective obsession.

In the hearts of the Japanese, Mount Fuji is much more than just a mountain. It is their sacred mountain, a symbol of faith, and the spiritual origin of Japanese culture. In 2013, it was designated a World Heritage Site not only for its beauty, but also for its legacy of millennia of art, literature, and faith.

Legend has it that starting in the 12th century, a renowned ascetic monk, Hasegawa Kakuyuki, successfully climbed Mount Fuji over 100 times and established a temple on the summit. His deeds sparked a wave of Mount Fuji worship, leading to the formation of the "Fujiko" community among like-minded individuals. Although anti-Buddhist movements destroyed the mountain's temples in the 19th century, Shintoism still reveres Mount Fuji as "Asama Okami," and the summit shrine remains a popular destination to this day.

Under the influence of religion, ordinary people began to climb Mount Fuji in the 14th century. Before the 19th century, only men could reach the summit. Today, women account for half of the climbers.

Every summer, 200,000 to 300,000 people climb Mount Fuji. Climbing at sunrise is particularly popular! Climbers typically begin their ascent the day before, spending the night in a cabin on the mountain, and then begin their ascent early the next morning to watch the sun rise over the horizon.

The many shrines at the foot of Mount Fuji also demonstrate the importance of Mount Fuji in faith and history.
The most classic image of Mount Fuji dates back to the Edo period. Ukiyo-e master Katsushika Hokusai made Mount Fuji famous with his "Thirty-six Views of Mount Fuji", and even greats like Van Gogh and Debussy were inspired by it!

Aoyama Enzao Pine
Now its outline is printed on the back of Japan's 1,000 yen banknote, and there are a lot of place names with "Fujimi", such as "Fujimi-machi" and "Fujimi-zaka". Any mountain that looks a bit like a cone in various places is called "XX Fuji"; even places where you can't see the mountain at all are called "Fujimidai", which is full of obsession!

Old 1000 yen banknote
Mount Fuji is not an antique. It is actually an "active volcano" that was formed by a volcanic eruption about 100,000 years ago. It is the largest mountain in Japan and is still "growing" at a rate of 4 cm per year!
The Japanese are well versed in coping with impermanence—this reverence has given rise to a unique "mountain faith."

Why is there always a shadow of Mount Fuji in Ukiyo-e, Waka, and the tea ceremony?
Because it is the "Heart of Japan".
At 4:00 AM, we departed from the hut at the 7th/8th Station and headed for the summit of Mount Fuji. The golden light of dawn pierces the sea of clouds, a sight the Japanese call "Goraiko." Legend has it that anyone illuminated by this light will be blessed with good fortune for the entire year.
After reaching the summit, shout "Banzai" (Long live!) and experience the sacred moment of the Onikaku. In good weather, the Onikaku can be seen along most of the Yoshida Trail's trails or from the summit.

After enjoying the Goraiko, many people choose to take the "Crater Tour," which is a one-and-a-half-hour tour around the 780-meter-diameter crater of Mount Fuji. You can enjoy the beautiful scenery while experiencing a walk in the clouds.

Squeezed into the dormitory of the small wooden house at the eighth station, sharing hot curry with fellow travelers from all over the world, and having a bowl of delicious ramen when you are cold and tired.

Buy a vajra staff at the 5th station and have it stamped with station seals along the way. This wooden staff with totems burned on it is the coolest souvenir!

The "Fuji Summit Post Office" has been established at the highest point in Japan. You can write your postcards at the mountain hut, stamp them with the 3,776-meter exclusive postmark, and mail them from the post office.


Visit Japan's tallest shrine, Sengen Ooku Shrine, buy a red scroll, and get a red seal.

Tips:
What is "Gome"?
The Japanese divide Mount Fuji into 10 sections, the first station is the foot of the mountain, and the tenth station is the top of the mountain; most climbs of Mount Fuji start from the fifth station (the mountainside).
"Station" refers to a small mountain station, representing different altitudes. Each station has supplies, restrooms, and accommodations. Restrooms cost 200 yen each. Drinks are priced differently at each altitude, ranging from 300 to 400 yen. The higher you go, the more expensive it is. Below are the altitudes of each station along the Yoshidaguchi Trail:
5th Station 2305m
6th Station 2390m
7th Station 2700m
8th Station 3450m
9th Station 3590m
10th Station 3720m
There are four main ways to climb Mount Fuji: the Yoshida Line (yellow), the Fujinomiya Line (blue), the Subashiri Line (red), and the Gotemba Line (green).

Aerial view of the four climbing lines (Source: @camp-outdoor.com)

Comparison of four climbing lines (Source: @camp-outdoor.com)
The route up and down the mountain is the same and the distance is shorter, but the climbing route is steeper and has more rocky terrain.

Image source @camp-outdoor.com
The uphill and downhill routes partially overlap, and the route from the 8th station to the summit overlaps with the Yoshida Line, which has rich vegetation. However, part of the downhill route is a mixed sandstone area.

Image source @camp-outdoor.com
This is the least visited and most challenging route, perfect for experienced hikers! The ascent and descent routes partially overlap, making this the longest route with a gentle incline. There are the fewest huts overall, with none at all between the New Fifth and Seventh Stations.

Image source @camp-outdoor.com
I highly recommend the Yoshida Route, which has the most auxiliary facilities and is a five-star recommendation for first-time hikers!

Image source @camp-outdoor.com
This is the most popular and easiest route. A bus takes you directly to the trailhead at the 5th Station (2,300 meters). The slope is gentle and there are many huts (with aid stations every 1-2 hours). The ascent takes about 6 hours, and the descent takes 4 hours.
While there are no huts on the descent route, the route has the most huts overall! The ascent and descent routes are completely separate, with the route from the 8th Station to the summit overlapping the Subashiri route.

Mount Fuji stands at 3,776 meters and is known as the "unseasonable mountain" because it is covered with snow year-round. The snow starts to melt in June each year, and climbing is only allowed from early July to early September. At other times, not only is it difficult to climb due to the accumulation of snow, requiring additional application, but the mountain huts and toilets are also closed.

The maximum temperature difference between the plains and the mountains is about 20℃. The average temperature in July is about 5℃, and the average temperature in August is about 6℃. It will drop to nearly 0℃ before dawn.
If you are about to travel, you can also visit the Japan Meteorological Association website to check the specific weather forecast.
When hiking, be sure to dress in an onion-style. As you climb, your body generates heat and sweats, and your body temperature begins to drop during breaks, so it's important to adjust your body temperature by adding or removing layers.
Ski jackets are bulky and difficult to pack, so we don't recommend them. Instead, choose something lightweight and foldable that can be layered.
In addition, since you will definitely sweat a little while climbing, it is also recommended to prepare two sets of underwear or T-shirts.

1. Hat: Because ultraviolet rays are strong, you must wear a hat. A hat with a wide brim that covers your head and face is best.
2. Raincoat: The weather in the mountains can change very quickly, so be sure to prepare a raincoat.
3. Pants: Wear pants that are stretchable and allow for easy movement. Tights are best to prevent sand from getting into your shoes.
4. Cold-proof clothing: The temperature during nighttime climbing or at the top of the mountain is around 5 degrees Celsius, so items such as windbreakers and down jackets are very necessary.
5. Shoes: The trails on Mount Fuji are difficult, so hiking boots are essential. Recommended boots are ankle-strengthening boots to prevent sand and gravel from getting in. Wear thicker socks and pack gaiters. I forgot to bring these, and I nearly collapsed on the way down, stopping frequently to remove my shoes and shake off gravel.
6. Backpack: Choose a style that fits your body.
7. Others:
① Flashlight: You need a flashlight when hiking at night. A headlamp is the most suitable. Bring a headlamp and a trekking pole to make climbing much easier.
② Prepare a change of clothes and long-sleeved clothes to prevent sunburn from ultraviolet rays during the day.
③ Trekking poles (depending on the person) are available for sale at the entrance if you don’t have any. They have marks on them, which are also good to keep as souvenirs.
④ Oxygen (varies from person to person). Friends who feel that their lung capacity is low and are prone to altitude sickness must be prepared.
⑤ Change: Prepare enough change, especially hundred-yuan coins, as the toilets on the mountain charge a fee.
⑥Food, mineral water, sports drinks, chocolate, high-energy foods, etc.
⑦ Remember to prepare sunscreen!
Note: From the 5th Station onwards, all trash must be taken down the mountain by hikers themselves. Remember to clean up after eating.
The equipment list is as follows for reference:

Mount Fuji's volcanic activity gave rise to the Fuji Five Lakes, the Aokigahara caves, and numerous mineral-rich hot springs at its base. Now, this area has become an outdoor paradise, perfect for hiking, soaking in hot springs, and enjoying the mountain views. Just thinking about it makes you feel good!

After climbing the mountain, you can spend a few nights relaxing at a hot spring hotel at the foot of Mount Fuji. In the summer, you can also go to the southern Izu Peninsula to see the sea and watch the Atami Fireworks Festival.

Before or after climbing Mount Fuji, you can also go to the Kumano Kodo. In July, there is the Nachi Fire Festival. You can join a tourist-style tour or join the Yashebang recruitment group to walk the Kumano Kodo painlessly.

The Nachi Fire Festival is one of Japan's three major fire festivals, a traditional festival held at Nachi Taisha Shrine. Twelve giant 50kg torches are lit, and the blazing sparks cascade down like a waterfall, symbolizing purification and blessing.
